beats365·(中国区)官方网站
首页
公司概况
beats365唯一官方网站简介
组织机构
现任领导
团队队伍
公司院训
党建引领
组织机构
入党指南
党建特色
党团活动
规章制度
教学科研
beats365唯一官方网站介绍
教学动态
实习实训
员工动态
科研成果
学团建设
学工之家
学工活动
beats365唯一官方网站怎么注册
心理驿站
训练竞赛
训练队简介
获奖情况
训练队动态
人才招聘
就业创业
招生
社会服务
自立志愿服务
其它志愿服务
评估认定
审核评估
专业认证
首页
>
通知公告
>
正文
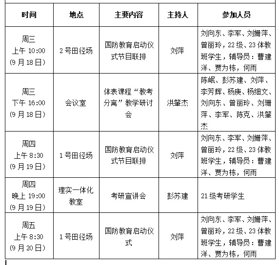
beats365唯一官方网站2024年秋季学期第四周周工作安排(9.16-9.22)
信息类别:通知公告 发布时间:2024-09-15 点击数:
上一篇:
beats365唯一官方网站2024年秋季学期第五、六周周工作安排(9.23-10.6)
下一篇:
beats365唯一官方网站2024年秋季学期第三周周工作安排(9.9-9.15)
友情链接
版权所有:beats365·(中国区)官方网站 地址:江西省萍乡市萍安北大道211号 邮编:337055